首页
图书馆概况
入馆须知
地理位置
通知公告
工作动态
管理规定
读者须知
推荐阅读
您所在的位置:
首页
>
新闻中心
>
信息公开
> 正文
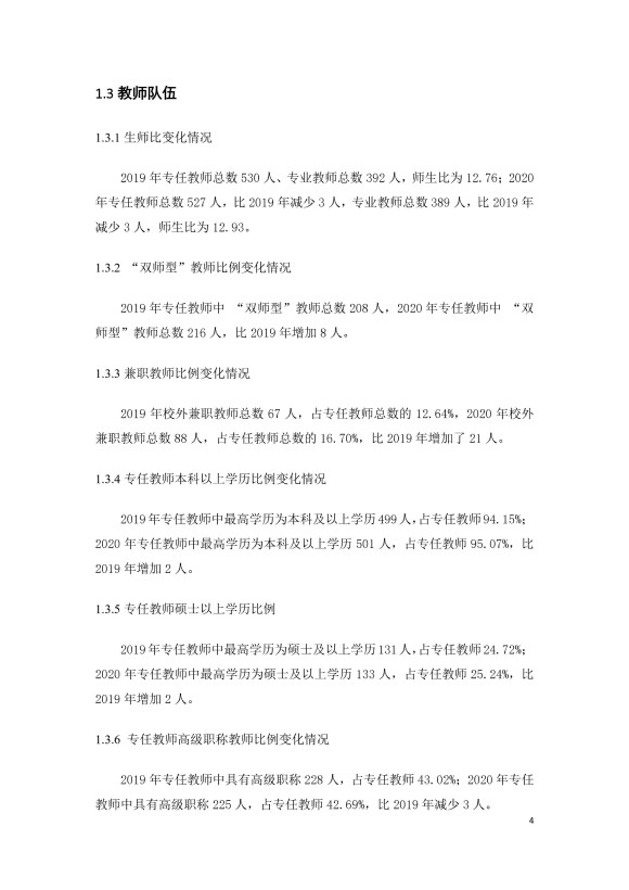
呼伦贝尔职业技术学院附属中职教育学校中等职业教育年度质量报告(2020)
部门:管理员 来源: 日期:2021/3/19 15:37:30 人气:
6256
加入收藏
评论:
0
标签:
呼伦贝尔职业技术学院附属中职教育年度质量报告(2020).docx
本文网址:
http://tsg.hlbrzy.cn/show.asp?id=12638
上一篇:
呼伦贝尔职业技术学院2020年信息公开更新事项
下一篇:
呼伦贝尔职业技术学院2021年财务预算信息公开
更多>>
网友评论
发表评论